国家卫健委通报每日新增本土确诊病例及无症状感染者情况 国家卫健委:昨日新增本土确诊病例24例 月25日0—24时,国家卫健委通报全国31个省(自治区、直辖市)和新疆生产建设兵团新增本土确诊病例24例... admin2026-02-0335 阅读0 评论
5月27日全国新增确诊病例7例均为境外输入,辽宁大连新增本土病例 最新!新增确诊病例7例,均为境外输入病例 月27日0—24时,全国报告新增确诊病例7例,均为境外输入病例,无新增死亡病例,新增疑似病例2例(均为境外输入)。... admin2026-02-0339 阅读0 评论
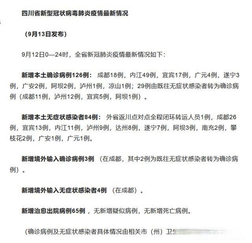
31省份新增本土87例,各地疫情形势及传播原因分析 31省份新增本土87例,这波疫情究竟是如何引起的?〖壹〗、内蒙古历来是新增人数比较多、每天新增人数比较多的地区,主要集中在风暴之... admin2026-02-0342 阅读0 评论
5 月 7 日起全国所有县域均调整为低风险地区,疫情防控新进展 今天起,全国所有县域均调整为低风险〖壹〗、全国县域风险等级调整的背景基于疫情形势的积极变化,国家相关部门综合评估各地防控成效、医... admin2026-02-0241 阅读0 评论
近期疫情动态与市场新闻事件整合报告,含病例详情及舆情分析 最近一段时间的疫情动态与市场新闻事件整合类报告 〖One〗、最近一段时间疫情动态与市场新闻事件整合报告疫情动态深圳首次发现奥密克戎病例:1月16日报告的病例17感染奥密克戎变异株... admin2026-02-0244 阅读0 评论
国家卫健委每日新增确诊病例数及分布情况(含本土与境外输入) 国家卫健委:新增确诊病例75例,其中本土病例55例 月26日0—24时,全国新增确诊病例75例,其中本土病例55例,境外输入病例20例。... admin2026-02-0237 阅读0 评论
哈尔滨单日新增10例确诊病例,疫情情况及病例流调轨迹公布 哈尔滨市单日新增10例,目前当地的疫情情况如何? 哈尔滨单日新增10个确诊病例。哈尔滨此前的确诊病例并不多,但在进入冬季之后,哈尔滨已经出现了32个确诊病例。从某种程度上来说... admin2026-02-0246 阅读0 评论
成都7天内3起跳楼事件,现有135个中高风险地区及疫情情况 成都7天内发生已知跳楼事件三起,疫情笼罩现有中高风险地区135个 成都7天内发生3起已知跳楼事件,2人当场死亡 ,1人被气垫救下送医;同时成都现有中高风险地区135个... admin2026-02-0255 阅读0 评论
每日新增阳性超5000例,是新一波病毒来袭,还是低水平流行? 每天新增阳性5000例以上,?新一波病毒又要来了吗?〖壹〗、每天新增阳性5000例以上并不意味着新一波病毒大规模流行即将到来,近来新冠处于... admin2026-02-0240 阅读0 评论
5月24日成都新增本土确诊病例和无症状感染者情况汇总 5月24日成都无新增本土确诊病例和无症状感染者 〖A〗、当日未报告新增本土确诊病例及无症状感染者,表明本地疫情传播链已得到有效控制。... admin2026-02-0240 阅读0 评论