西安封城期间心血管患者居家隔离注意事项及封城全解析 西安封城了 西安封城期间,非特殊情况一般不能出去。具体说明如下:小区层面:封城时小区大门紧锁,24小时有人执勤,严格限制人员出入。这意味着居民连小区都难以出去... admin2026-02-0243 阅读0 评论
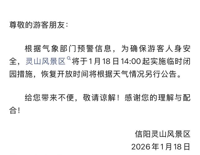
开封近期疫情防控通告:景区闭园、丧事从简等事项 _开封关于近期疫情防控有关事项的通告(2022年4号)〖壹〗、关于近期疫情防控管理有关事项的通告近期,国内疫情呈现点多、面广... admin2026-02-0141 阅读0 评论
广西东兴封城多久及现状?口岸开放时间和封控管控情况介绍 广西东兴封城了多久,广西东兴现在怎么样 广西东兴封城时间长达49天,目前东兴市仍处于疫情防控阶段,但正在逐步恢复。封城时间 广西东兴市此次封城时间长达49天,实行了严格的封闭管理。... admin2026-02-0147 阅读0 评论
1月18日北京朝阳新增1例新冠阳性人员情况及相关防疫提醒 1月18日北京朝阳新增1例新冠阳性人员(情况通报) 年1月18日8时45分,北京朝阳区接第三方检测机构报告1例新型冠状病毒肺炎核酸检测初筛阳性... admin2026-02-0164 阅读0 评论
北仑新冠肺炎确诊病例数及疫情防控相关情况汇总 北仑共有几例新冠肺炎 月1日以来 ,宁波市北仑区累计报告新冠肺炎确诊病例23例,且病例高度集中在北仑区申洲公司制衣三部车间。针对此次疫情,宁波市相关部门已迅速展开流调和排查工作... admin2026-02-0167 阅读0 评论
广州花都区是低风险地区吗?不同时间风险等级情况汇总 广州花都区属于低风险地区吗 〖A〗、截至2021年12月16日15点,广州花都区金联小区不是中风险地区,而是低风险地区。具体说明如下:风险等级情况根据公开信息... admin2026-02-0148 阅读0 评论
20条出台后多地取消区域全员核酸检测,看看都有哪些地方? “20条 ”出台后,多地取消区域全员核酸检测 〖壹〗、江西省广昌县:12日,江西省广昌县疫情防控应急指挥部办公室发布消息称 ,鉴于11月8日 -... admin2026-02-0174 阅读0 评论
5月25日15时至26日15时北京新增感染者情况汇总 5月25日15时至26日15时北京新增感染者情况介绍 〖壹〗 、感染者1793发现方式:通过社会面核酸筛查发现 。现住地址:昌平区小汤山镇北辰红橡墅。... admin2026-02-0153 阅读0 评论
31省份每日新增本土确诊与无症状感染者病例数及分布情况 31省份昨日新增本土140?1019 月15日0—24时,31省份新增本土确诊病例140例,新增本土无症状感染者1019例... admin2026-02-0147 阅读0 评论
上海 6 月 1 日全面解封可能性近 99%,分阶段推进防控 上海6月1日全面解封,可能性接近99% 上海6月1日全面解封的可能性接近99%,这一判断基于多方面事实依据... admin2026-02-0164 阅读0 评论