湖南疫情最新消息 哪些市出现确诊病例 湖南哪里还有疫情郴州、长沙、益阳等。截止12月10日,湖南郴州、长沙、益阳等还有疫情。湖南省,简称“湘”,省会长沙,是中华人民共和国省级行政区,界于北纬24°...... admin2026-02-0847 阅读0 评论
肇庆四会疫情最新消息,四会属于广东哪个市 即日起四会市实行机动车单双号限行1、月7日,从四会市公安局获悉,即日起该市机动车实施临时单双号限行管理措施,解除限行时间视疫情情况而定,另行通告。现在北京...... admin2026-02-0844 阅读0 评论
北七家疫情最新情况通报 疫情最新消息查询 北京昌平区东小口镇森林大第家园社区风险等级调整公告北京昌平区东小口镇森林大第家园社区于2021年10月25日起被定为中风险地区。具体信息如下:风险等... admin2026-02-0738 阅读0 评论
张家界疫情最新消息通报 今日新增病例数据 张家界哪11地调整为中风险?〖壹〗、张家界已宣布所有景区关闭,并将11个地方调整为中风险地区。中风险地区调整:张家界市已将武陵源... admin2026-02-0739 阅读0 评论
抚顺疫情封城起始年份大揭秘,抚顺疫情相关全知道 抚顺疫情严重吗〖壹〗、不严重。抚顺是辽宁省辖地级市,位于辽宁东部,东与吉林省接壤。根据相关资料查询显示... admin2026-02-0638 阅读0 评论
全国中高风险地区降至个位数,其中中风险地区仅3个 几个确诊视为高风险一个地区如果累计确诊病例超过50例,并且14天内有聚集性疫情发生,则会被划分为高风险地区。以下是关于高风险地区... admin2026-02-0640 阅读0 评论
丰顺疫情及特大新闻最新消息,你想知道的都在这里 丰顺疫情为什么这么严重 梅州丰顺疫情为什么这么严重 “由于本次感染的是奥密克戎变异株BA.2,其传播呈现三大特点,容易造成感染者短时间内快速增长。”丘懿洋表示,现有证据表明... admin2026-02-0541 阅读0 评论
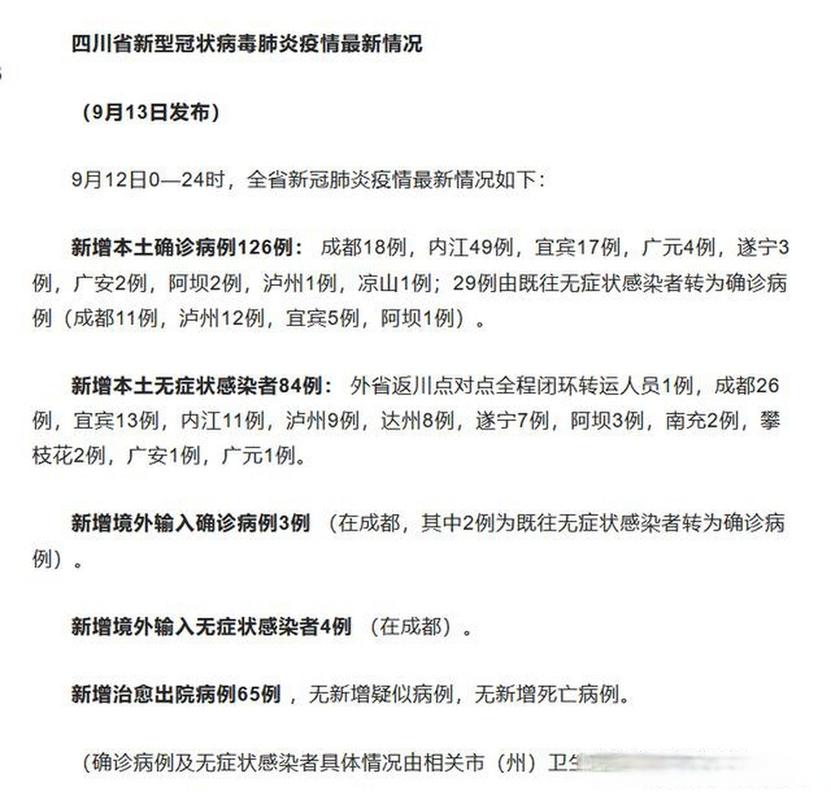
四川新增4例本土确诊病例,病例来自哪里? 四川昨日新增境外输入确诊病例4例〖壹〗、月14日0-24时,成都市新增新冠肺炎境外输入确诊病例4例,新增境外输入无症状感染者2例... admin2026-02-0541 阅读0 评论
北京新增4例本土阳性及确诊行动轨迹 北京新增4例京外关联本地确诊0月25日北京新增4例新冠肺炎确诊病例,其中京外关联本地病例3例,境外输入病例1例。具体详情如下:京... admin2026-02-0539 阅读0 评论
31 省新增确诊情况,辽宁新增 1 例本土确诊在哪? 截至4月25日24时新型冠状病毒肺炎疫情最新情况 江西、河北、四川、陕西、青海:各4例、3例、3例、2例、2例 山西、内蒙古、辽宁、安徽、福建、河南、湖南、云南:各1例 解除医学观... admin2026-02-0449 阅读0 评论